专题二 云南省考法检系统模拟法庭控辩面试与非法检系统结构化面试差异
2026年云南省考法检系统模拟法庭控辩面试培训精品课程预约中 >>>
云南省考法检系统模拟法庭控辩面试与非法检系统结构化面试差异
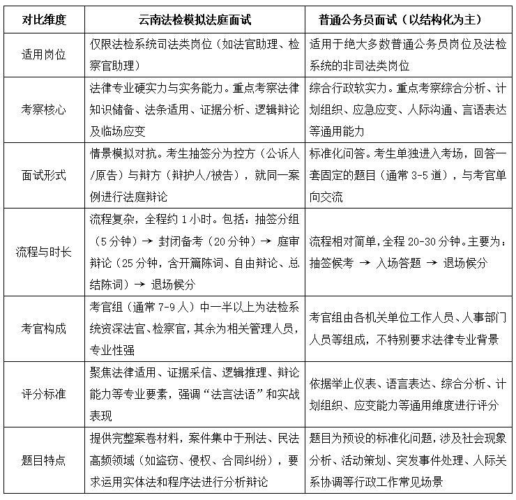
云南省考法检系统模拟法庭控辩面试与普通公务员结构化面试在多个维度存在显著差异,核心区别在于前者是高度专业化的“实战对抗型”面试,后者是考察通用行政能力的“综合适配型”面试。
一、核心区别概览

二、备考建议
基于以上区别,备考策略应有较强的针对性。
备考模拟法庭控辩面试,必须夯实刑法、民法核心知识点,熟练运用法律条文;大量进行案例分析,训练快速梳理争议焦点、构建论证逻辑的能力;强化抗辩实战模拟,提高在压力下的快速反应和语言组织能力。
备考普通公务员结构化面试:需系统掌握结构化面试五大题型(综合分析、计划组织等)的答题思路与框架;广泛积累时政热点和政策理论;注重表达流畅度、逻辑条理和仪态举止的训练。
总之,选择哪种面试形式取决于报考岗位。报考法检系统司法岗,需直面专业对抗;报考普通行政岗,则需展现全面的综合素质。
责任编辑:www.fazhiqiao.com
上一篇文章:专题三 云南省考法检系统模 下一篇文章:专题一 云南省考法检系统模
相关内容
- 专题八 云南省考法检系统模拟法庭控辩面试 (2026-4-9)
- 专题七 云南省考法检系统模拟法庭控辩面试 (2026-4-9)
- 专题六 云南省考法检系统模拟法庭控辩面试 (2026-4-9)
- 专题五 云南省考法检系统模拟法庭控辩面试 (2026-4-2)
- 专题四 云南省考法检系统模拟法庭控辩面试 (2026-3-31)
- 专题三 云南省考法检系统模拟法庭控辩面试 (2026-3-30)
- 专题二 云南省考法检系统模拟法庭控辩面试 (2026-3-30)
- 专题一 云南省考法检系统模拟法庭控辩面试 (2026-3-30)
- 2026年云南省考法检系统模拟法庭控辩面 (2026-3-30)
- 云南省考模拟法庭控辩面试刑案案例20—— (2025-4-3)

